TapTap - 发现好游戏
电子地图
后台管理
首页
TapTap新闻
通知公告
学术之窗
关于我们
TapTap简介
管理团队
组织机构
联系方式
经理信箱
教师与研究
物流管理系
信息管理系
工商管理系
生态文旅系
财务管理系
实验实训中心
科研成果
旗下产业
专业介绍
一流课程
教研项目
学科竞赛
实训平台
管理制度
审核评估
饶斌班
新闻报道
专业介绍
招生信息
研究生教育
招生信息
硕士点介绍
硕士生导师
规章制度
学位点建设
导师风采
党群工作
湖北省“强国行”专项行动
党建工作
工会工作
清廉商院
员工工作
学工动态
学工队伍
学风建设
团学活动
奖贷助保
常用下载
人才招聘
招生信息
专业介绍
就业招聘
员工
员工工作
员工风采
饶斌班
新闻报道
专业介绍
招生信息
当前位置:
首页
>>
饶斌班
>>
专业介绍
>>
正文
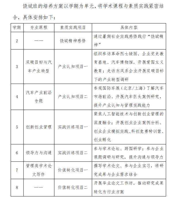
饶斌班研读计划
发布时间:2025-10-14 作者: 浏览次数:
上一条:
2025级“饶斌班”招生简章
TapTap - 发现好游戏 版权所有 公司地址:湖北省十堰市车城西路167号
邮编:442002 电话:0719-8512738